一般事業主行動計画を策定して、仕事と家庭の両立支援に取り組んでいます
※私どもでは従業員研修会(学習会)を全従業員で繰り返しおこなっています。
https://senrido.com/category/kenshukai/hatarakikata/
以下に載せているのは主なもののみです。

*新たな行動計画を「両立支援のひろば」に掲載していただきました。
【令和7年6月3日】
https://tinyurl.com/2r26dvdm
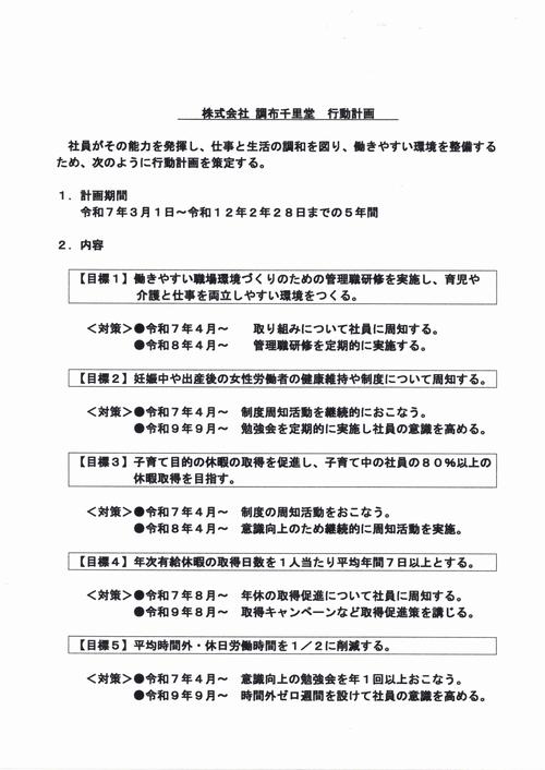
*新たな一般事業主行動計画を策定しました。
【令和7年3月1日】
*新たな行動計画を「両立支援のひろば」に掲載していただきました。
【令和5年6月27日】
https://tinyurl.com/2r26dvdm
*新たな一般事業主行動計画を策定しました。
【令和5年3月1日】(令和5年3月30日公開)
*「不妊治療・不育症治療と仕事の両立」について制度整備していく勉強会・説明会を3回開催しました。
【令和4年12月2日、5日、7日】
*「フレックスタイム制度」「計画年休制度」「在宅勤務(テレワーク)制度」をはじめ両立支援のための取り組みを進めています。
*「両立意識を高めるための従業員セミナー」を年1回以上開催することを決めました。
【令和4年10月20日(従業員研修会にて)】
*従業員研修会「育児休業等を取得しやすい環境作りについて」を開催しました。
【令和4年10月20日】
*私どもは令和4年10月1日に個人事業主から株式会社調布千里堂へ変更しました。
*従業員研修会「育児休業等を取得しやすい環境作り」を開催しました。
【令和3年10月19日】
*従業員研修会「産前産後や育児休業について」を開催しました。
【令和2年8月21日】
*「両立支援のひろば」に掲載していただきました。
【令和2年3月30日】
https://tinyurl.com/2r26dvdm
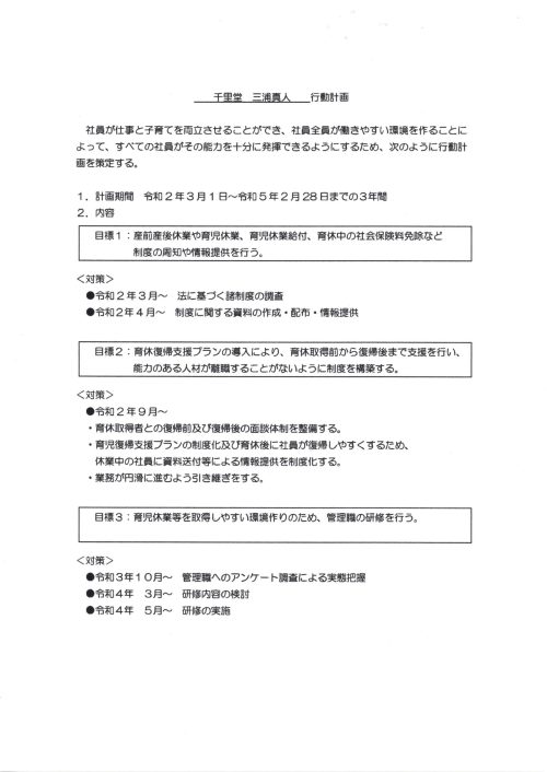
*東京労働局に行動計画を受理していただきました。
【令和2年3月25日】
*一般事業主行動計画を策定し、取り組みを進めています。
【令和2年3月24日公開】












子宝鍼灸(不妊専門治療)・痔の専門治療・妊娠中の方のための専門治療は予約電話の番号が異なります。
地図・アクセス

お知らせ
更新情報
- 子宝治療で妊娠! 妊娠中の腰痛がつらくて来院。
- 頸椎ヘルニアによる肩・背・手指のシビレの治療
- 早期治療で痔の症状が良くなりました!
- 外痔と裂肛による痛みに対する鍼灸治療
- 肩こりや腰痛で定期的に通っています
経絡リンパセラピーのご紹介

健康良品のご紹介《受療者様には優待販売もあります》






